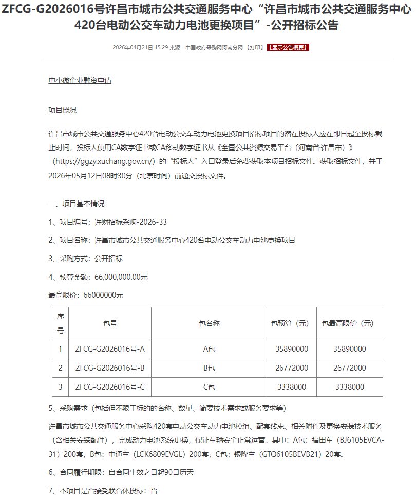
4月21日,许昌市城市公共交通服务中心420台电动公交车动力电池更换项目公开招标公告发布。公告显示,该项目预算金额为6600万元,分三个包进行:A包为福田车(BJ6105EVCA-31)200套,B包为中通车(LCK6809EVGL)200套,C包为银隆车(GTQ6105BEVB21)20套。
潜在投标人应在即日起至投标截止时间,投标人使用CA数字证书或CA移动数字证书从《全国公共资源交易平台(河南省·许昌市)》(https://ggzy.xuchang.gov.cn/)的“投标人”入口登录后免费获取本项目招标文件。获取招标文件,并于2026年05月12日08时30分(北京时间)前递交投标文件。
公告全文如下:
宇通/中通/金龙/安凯预警:2026客车行业“生死劫”藏在哪?
净利最高涨241%!一季度报比拼 解放/重汽/福田/潍柴/宇通等 谁赢麻了?
破65万辆 利润增长20倍!福田汽车如何用ESG撬动高增长?
解放/重汽/潍柴/汉马科技预警:2026年重卡行业有何风险?
福田汽车4月销车破6万辆!重卡跃升32% 新能源劲增26% 