2025年10月,国内商用车行业迎来关键人事调整期,多家商用车企业核心管理层发生变动,引发行业广泛关注。
其中,东风汽车集团迎来新掌舵人、采埃孚董事会组建完成,同时江铃汽车、金龙汽车也发布了重磅人事公告。
东风汽车集团:领导班子“配齐”
据东风汽车官微获悉,东风汽车集团完成领导班子“配齐”,10月内接连迎来两位核心高管。此外,东风研发总院3位高管大调整。
具体来看,10月11日,东风汽车集团有限公司召开领导班子(扩大)会议。受中央组织部领导委托,中央组织部有关干部局负责同志宣布了党中央关于东风汽车集团有限公司总经理任职的决定:冯长军同志任东风汽车集团有限公司董事、总经理、党委副书记,免去其东风汽车集团有限公司总会计师职务;10月27日,东风汽车集团有限公司召开领导班子(扩大)会,通报了中央组织部有关决定:王俊同志任东风汽车集团有限公司副总经理、党委常委。
10月29日,东风汽车集团有限公司研发总院召开干部会议。会议宣布研发总院领导班子成员调整的决定:唐竞不再担任东风汽车集团有限公司研发总院党委书记、党委委员、副院长、工会主席,另有任用;杨彦鼎兼任东风汽车集团有限公司研发总院党委书记;展新任东风汽车集团有限公司研发总院副院长。
江铃汽车:2位高管离任
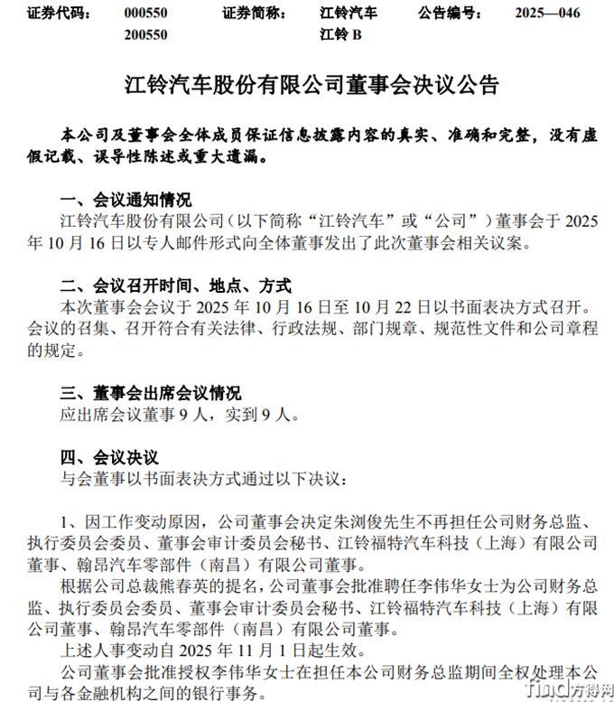
10月23日,江铃汽车股份有限公司(下面简称公司)发布董事会决议公告和关于高级管理人员离任的公告。
1、因工作变动原因,公司董事会决定朱浏俊不再担任公司财务总监、执行委员会委员、董事会审计委员会秘书、江铃福特汽车科技(上海)有限公司董事、翰昂汽车零部件(南昌)有限公司董事。
根据公司总裁熊春英的提名,公司董事会批准聘任李伟华为公司财务总监、执行委员会委员、董事会审计委员会秘书、江铃福特汽车科技(上海)有限公司董事、翰昂汽车零部件(南昌)有限公司董事。上述人事变动自2025年11月1日起生效。
公司董事会批准授权李伟华在担任本公司财务总监期间全权处理本公司与各金融机构之间的银行事务。
2、因工作变动原因,公司董事会决定刘继升不再担任公司副总裁,此人事变动自2025年11月1日起生效。
上述人事变动后,朱浏俊、刘继升不再在公司担任任何职务。截止本公告披露日,朱浏俊、刘继升未持有本公司股份不存在未履行完毕的公开承诺。朱浏俊、刘继升的离任不会影响公司日常生产经营活动的正常运行。公司及董事会对朱浏俊、刘继升在任职期间为公司发展所做出的贡献表示衷心的感谢。
金龙汽车:监事辞任
10月15日,厦门金龙汽车集团股份有限公司发布了关于监事辞任的公告。公告显示,第十一届监事会监事黄学敏因个人原因辞任。
离任基本信息:黄学敏离任公司第十一届监事会监事职务,离任时间为2025年10月13日,其原定任期到期日为2026年9月1日,离任原因为个人原因,且不在上市公司及其控股子公司继续任职,不存在未履行完毕的公开承诺。
采埃孚:全新董事会亮相
据采埃孚官微获悉,10月22日,采埃孚集团监事会就人事任免及公司未来组织架构作出重要决议。
采埃孚工业技术事业部负责人安德烈亚斯・莫泽(Andreas Moser)将出任集团董事,负责商用车解决方案事业部、工业技术事业部及印度区业务,自2025年11月1日起生效。
塞巴斯蒂安・施密特(Sebastian Schmitt)被任命为电驱传动技术事业部负责人,该事业部整合了采埃孚在传统内燃机、混合动力及纯电动乘用车传动系统领域的技术资源。施密特目前担任电驱传动系统产品线负责人。
采埃孚集团CEO马蒂亚斯·米德莱希(Mathias Miedreich)将继续负责电驱传动技术事业部的总体管理。
综上,高层的每一次变动,都暗藏着企业未来的发展密码。接下来,这些 “新掌舵者” 将如何应对挑战,无疑将成为2026年商用车行业最值得关注的焦点。
创富优选丨9万多买五十铃厢货,庆铃五十铃新KV100限时钜惠!
重磅预告!3月31日三一重卡新能源发布会,全系新品+黑科技提前剧透
张小帆卸任东风特商董事长
河南首个300台级!宇通集团携手未势能源打造全国“冷链物流”示范场景 3
绿动空港 智联出行|远程新能源商用车助力长龙航空绿色运营